为贯彻落实《教育部等十部门关于印发〈国家银龄教师行动计划〉的通知》(教师〔2023〕6号)文件精神,充分发挥省内外高校(科研院所、行业、企业)退休教师、专家的政治优势、经验优势、专业优势,助推学校人才培养、专业建设、教学科研,结合学校实际,拟面向全国招聘“银龄教师”,现将有关事项公告如下:
学校简介
江西航空职业技术学院始建于1956年,前身为洪都机械厂举办“南昌四〇四业余工学院”,2004年改设为高职学院,2020年转为民办非营利性院校。学校传承70年红色血脉与航空国防基因,与新中国航空工业同成长,强五飞机总设计师陆孝彭、K8飞机总设计师石屏曾任职校领导。现由中国航空学会与军工思波通航组建的智田教育投资公司举办,依托学会平台设立高质量技能人才培养基地及专家委员会(甘晓华院士任主任),深化航空人才培养。学校是首批定向培养军士试点院校、国家现代学徒制试点单位,拥有国家级高技能人才培训基地等多个国家级、省级平台,多次获评省级征兵工作先进单位。转制后,投资50亿构建南昌、抚州校区及南城实训基地(抚州南城机场)“三位一体”布局,围绕“三航一弹一核”开设33个专业,建成20个工程训练中心。现有专任教师944人,高级职称占20.6%,“双师型”教师达60%,形成“院士引领、匠师实操”的师资模式。

以服务国防、服务军工、服务低空经济和国家战略为定位,坚定落实江西省“产业链现代化‘1269’行动计划”,深化产教融合,打造科创园与产业园,聚集低空经济企业,推动“产学研”一体化。未来将坚持“航空报国”使命,培养高素质航空技能人才,建设特色鲜明的高水平高职院校。

招聘对象
(一)具有高校教师系列或科研系列高级职称的退休人员,或具有行业企业工作经历工程技术系列高级职称的退休人员。
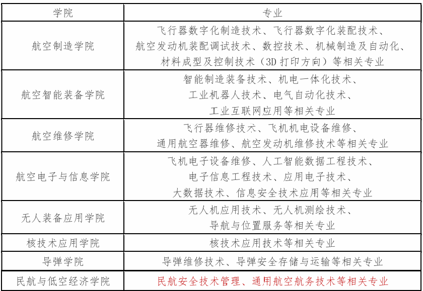
(二)专业需求

基本条件
(一)具有良好的政治素养和职业道德;热爱教育事业,认同江航职院的文化。
(二)具备相应岗位所需要的专业知识和能力技能,具有较强的教学水平和科研能力。
(三)身体健康,年龄原则上在68周岁以下,能够履行一个协议期(2-3年)。
主要职责
负责课程教学、课题科研、学科建设、教学评估、青年教师“传帮带”等工作。任何工作均以课时为单位核算工作量,全年完成384个课时工作量。
福利待遇
(一)学校提供具有竞争力的工资待遇,具有副高专业技术职称的教师年薪在9-11万,具有正高专业技术职称年薪在12-14万元,特别优秀的可面议。
(二)除工资外,还享受职称津贴、学位津贴、“双师型”教师津贴等各种津贴补贴。超工作量的,按课时费发放超工作量奖励,并享受寒暑假全额带薪假。
(三)学校为“银龄教师”购买补充工伤保险,发放“三节”福利、教师节福利、生日福利、提供免费的教师公寓、工作餐补贴等。
(四)学校具有优越的教学条件、办公环境,每天有南昌往返抚州的通勤车。
(五)学校有大比例科研经费支持,鼓励专任教师凭科研成果转化成立创新创业企业实体或按市场化原则转让其科研创新成果。学校配套有产业投资基金对优质可转化项目进行支持。
(六)鼓励教师与集团旗下低空科技发展公司共同创办企业、高比例分成所创办企业的市场收益。
(七)学校对有效的成果转化、培训项目创新、“金专业”“金课程”“金教材”开发、实习实训教具发明、省部级以上赛事获奖、成功指导学生创新创业等凡是对学校发展具有重要贡献或意义的成果,均可按学校相关规定认定。
报名方式
报名人员将以下材料打包,并将材料包和邮件主题统一命名为“姓名+职称+专业”发送到邮箱。
1.应聘登记表;
2.身份证或退休证明扫描件;
3.学历、学位证书扫描件;
4.专业技术职称、职业技能等级证书扫描件;
5.高校教师资格证、“双师型”教师等证书扫描件;
6.教学成果、科研成果及获奖材料扫描件等。
联系方式
联系人:王老师
联系电话:13263002280
邮箱:jxhkzyjsxy001@163.com
地址:抚州市东临新区灵谷峰大道1号江西航空职业技术学院人事处。